2018年06月12日 星期二
登 录
注 册
设为首页
|
加入收藏
|
繁
无障碍
搜 索
首 页
新闻中心
政务公开
政务服务
政民互动
当前位置:
首页
/
政务公开
/
基础信息公开
/
通告公示
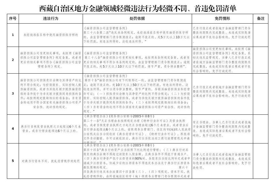
西藏自治区地方金融领域轻微违法行为轻微不罚、首违免罚清单
发布时间:2025-12-12 17:37
来源:办公室
访问量:
【
大
中
小
】
【打印文本】
分享到:
责任编辑:夏鹏飞
扫一扫在手机打开当前页
相关新闻